beats365(中国区)-唯一官方网站
0753-2825218
网站首页
中文版
|
English
首页
关于beats365亚洲版官网
关于beats365亚洲版官网
视频展示
企业实景
新闻中心
企业新闻
行业新闻
社会责任
ESG
产品展示
荣誉资质
企业文化
企业文化
人才招聘
人才招聘
投资者关系
股票信息
上证e互动
公司公告
行业资讯
联系我们
党建组织
中文
|
English
首页
关于beats365亚洲版官网
新闻中心
产品展示
荣誉资质
企业文化
人才招聘
投资者关系
联系我们
党建组织
News Center
>>MORE
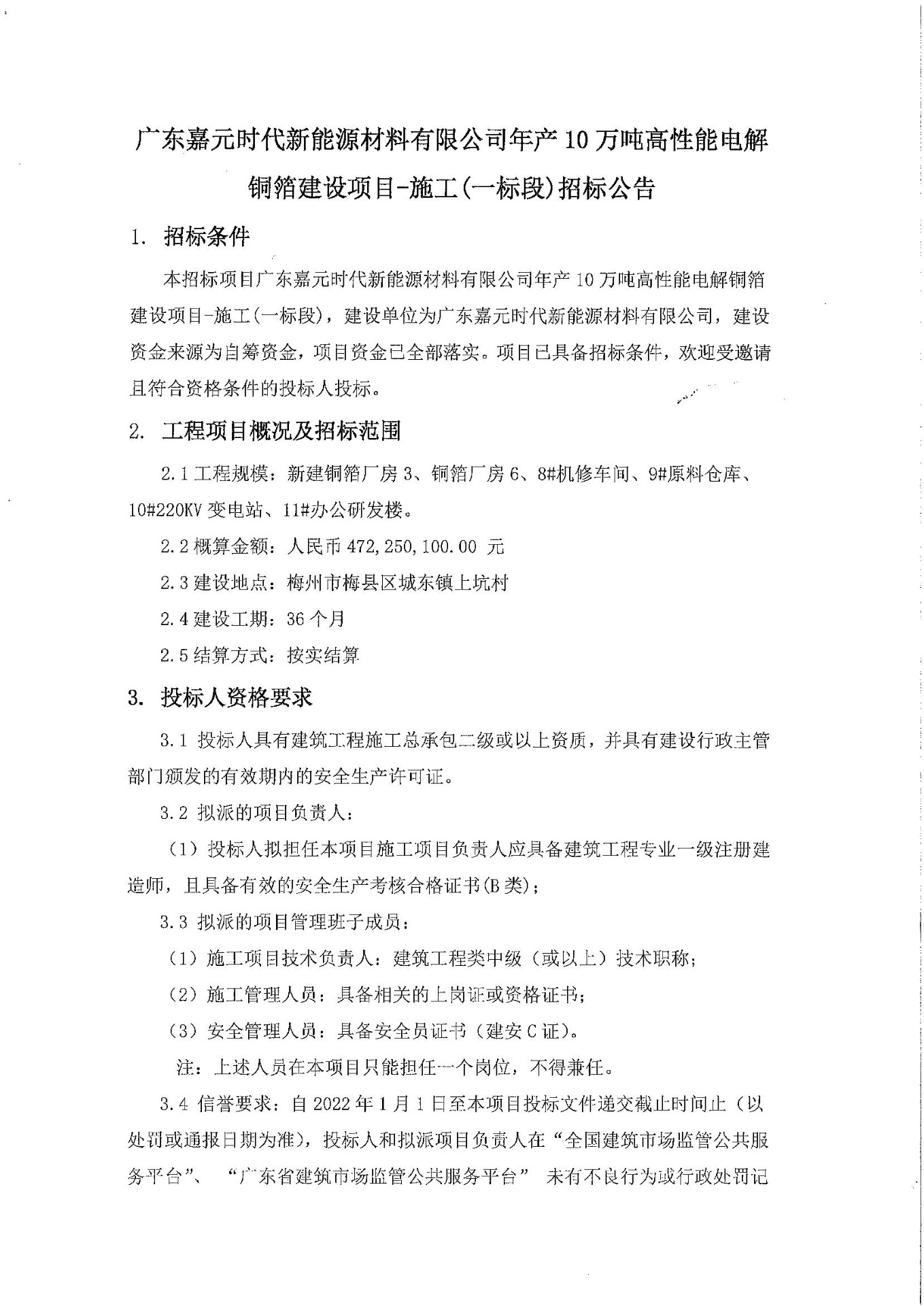
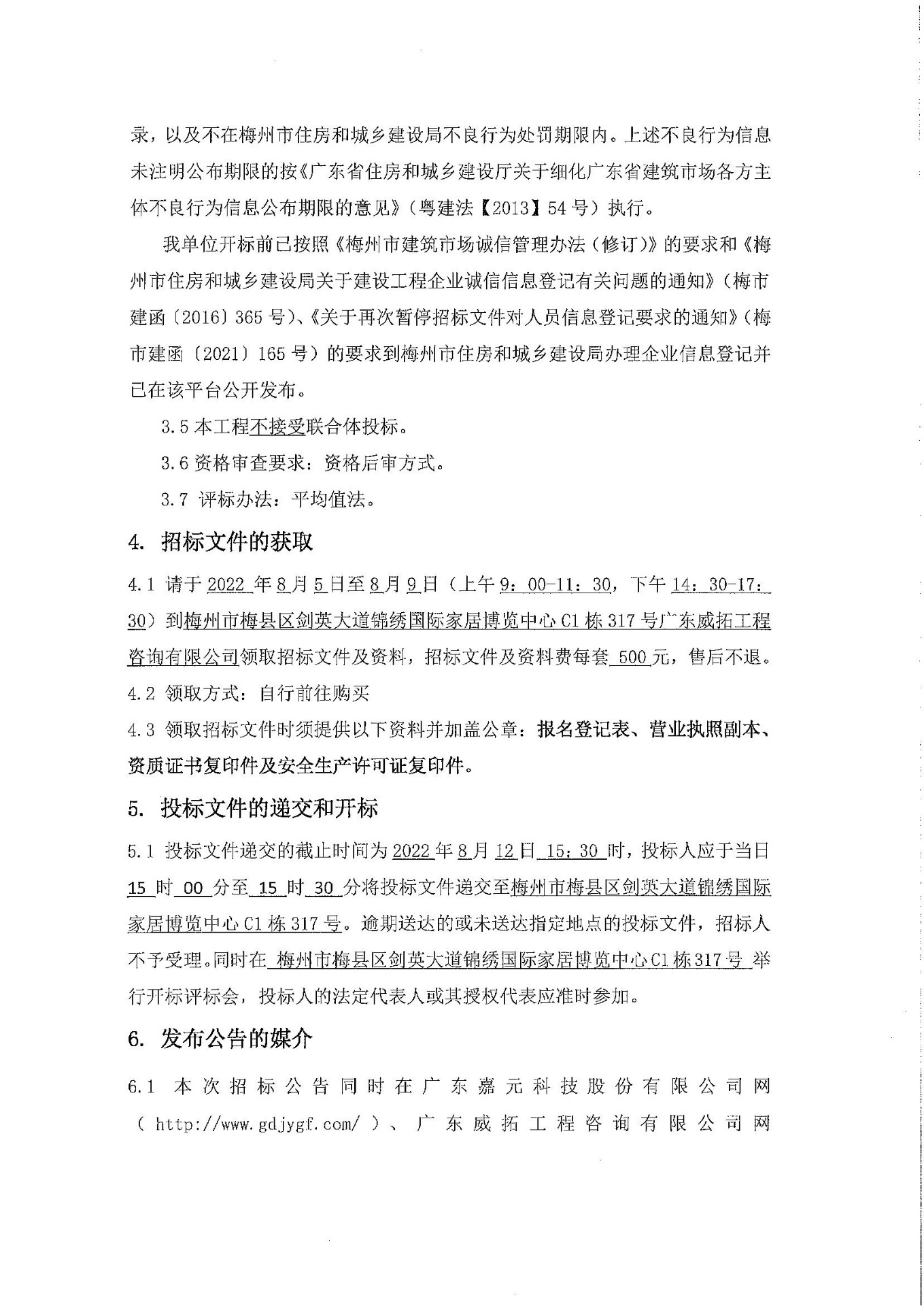
广东beats365亚洲版官网时代新能源材料有限公司年产10万吨高性能电解铜箔建设项目-施工(一标段)招标公告
发布日期:2022-08-05
关于beats365亚洲版官网
关于beats365亚洲版官网
视频展示
企业实景
新闻中心
企业新闻
行业新闻
社会责任
ESG
产品展示
双面光铜箔
高强高延双面光铜箔
RTF反转电解铜箔
微孔铜箔
投资者关系
股票信息
上证e互动
公司公告
行业资讯
0753-2825218
广东省梅州市梅县雁洋镇文社村